栏目:股票怎么玩 作者:股票怎么玩 更新:2025-10-12 阅读:103
<股票怎么玩>5天4涨停的大智慧迎重要股东减持,价格不设限收益几何?股票怎么玩>


5天4涨停的大智慧,即将迎来重要股东的减持!
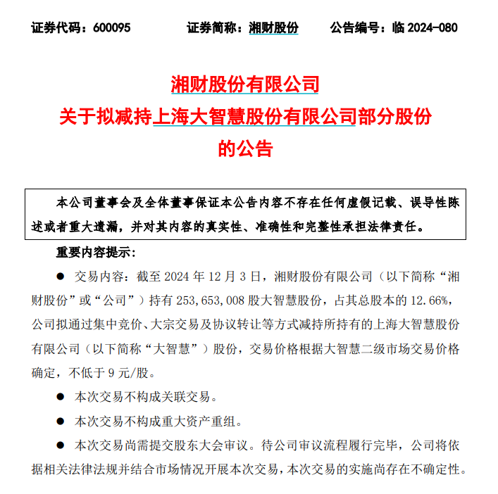
12月5日晚间华弘证券 大智慧5天4涨停的大智慧迎重要股东减持,价格不设限收益几何?,湘财股份发布公告表示,为了提高公司资产使用效率和流动性,湘财股份拟择机减持持有的大智慧股份,减持方式包括集中竞价、大宗交易及协议转让等。截至2024年12月3日,湘财股份持有2.54亿股大智慧股份,占其总股本的12.66%。湘财股份的董事会已经审议通过本次减持交易议案,还需提交股东大会审议通过。

湘财股份表示减持价格不低于9元/股,大智慧最新收盘价为12.96元/股,但对于减持股份并未设限。

在湘财股份的账面上,三季度末大智慧的账面价约为7.74元/股,减持或给湘财股份锁定收益。湘财股份表示5天4涨停的大智慧迎重要股东减持,价格不设限收益几何?,因权益法核算,截至2024年9月30日,公司持有大智慧股票的账面价格约为7.74元/股。本次交易具体金额需根据实际成交价格确定。

湘财股份表示,本次交易有利于提高公司资产使用效率和流动性,但公司尚无法准确预计本次减持产生的损益,对公司未来财务状况和经营成果的影响存在不确定性。
公开信息显示5天4涨停的大智慧迎重要股东减持,价格不设限收益几何?,大智慧为证券类金融信息服务商,今年经营业绩表现欠佳华弘证券 大智慧,前三季度归属于上市公司股东的净利润亏损2.01亿元。不过今年9月下旬以来,大智慧股价表现强劲,近5个交易日更是收出4个涨停板,被认为与金融科技概念有关。
截至12月5日,大智慧收盘价为12.96元,总市值为260亿元。
而湘财股份为湘财证券的母公司。今年前三季度华弘证券 大智慧,湘财股份营业收入为15.49亿元,同比下降16.52%;归母净利润为1.46亿元,同比下降2.93%。不过第三季度净利润同比有明显增长。
湘财股份背后是黄伟的新湖系,新湖系近年来遭遇流动性问题。此次拟减持大智慧重要动作之前,今年7月份,新湖系通过转让资产方式,为湘财股份引入了浙江国资股东,浙江国资成为持股湘财股份17.49%的重要股东;而新湖系持股超过40%,仍是湘财股份的实际控制人。

